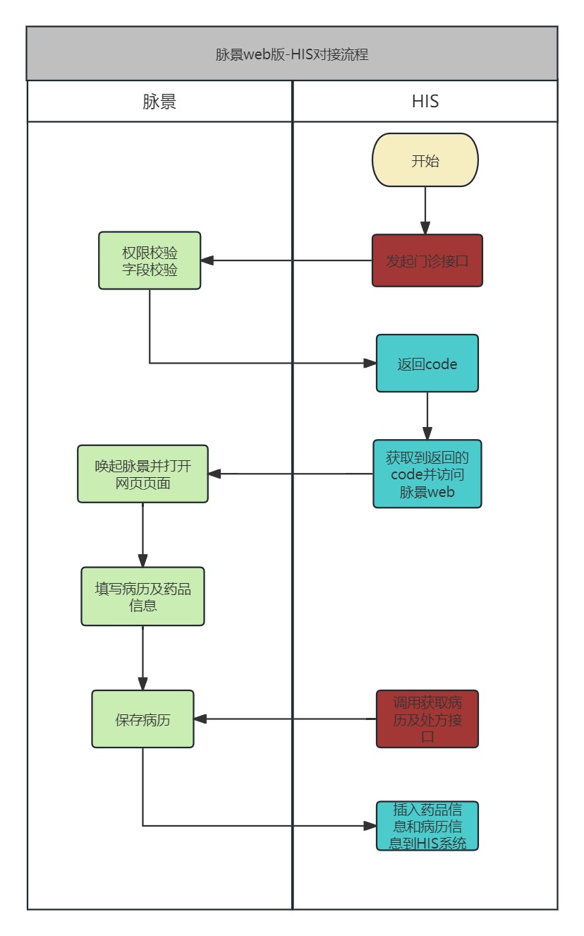
脉景web版-HIS - 流程

1.脉景web版-HIS-发起门诊2.0版
概述: 调用此接口启动web端并自动登入医生的脉景账号,直接进入门诊页面并传入医生、患者、病历信息相关信息
说明:
1: 如HIS调此接口时,脉景web端已经登录了另一个账号,需要自动登出原账号,再登入此账号。
2: 如当前正在门诊过程中,则结束当前门诊,带入相关信息进入新门诊(3秒延时):
3: 同一HIS病历编号一一对应脉景病历code,多次发起生成不同病历ID(如已有病历,则是对原病历的修改;如已暂存,则是继续门诊; 但多次发起带入内容的机制是一样的,不用考虑脉景已经保存的或待继续病历的内容)
4: 静默登录无需签协议书
5: 医生跳转到脉景web端后,后续流程除了“病历及处方推送”之外,与医生自行打开门诊界面及后续操作一样(保存病历进入门诊报告页)
6: web打开了诊所门户,脉景咨询,签到等弹窗打开的页面未关闭,HIS切换账号并唤起web以后,应关闭这些弹出页面
测试环境接口地址:
https://qaapi.macrocura.com/interface-transformer/his/common/web/record/
预生产环境接口地址:
https://prepapi.macrocura.com/interface-transformer/his/common/web/record/
正式环境接口地址:
https://api.macrocura.com/interface-transformer/his/common/web/record/
请求方法: POST
请求参数位置: HTTP Body
请求参数格式: JSON
请求参数详情:
| 字段名 | 类型 | 是否必填 | 详细描述 |
|---|---|---|---|
| app_id | string | 是 | 应用编码 |
| app_secret | string | 是 | 应用秘钥 |
| previous_his_record_id | string | 是 | 该患者在HIS 系统中上一次的问诊编号。如果是复诊,必传上次的问诊编号,初诊传 null。 |
| his_record_id | string | 是 | 该患者在HIS系统中的当前问诊的编号,不可重复 |
| institution | object | 是 | 机构信息 |
| department | object | 是 | 科室信息 |
| doctor | object | 是 | 医生信息 |
| patient | object | 是 | 患者信息(如果此患者已存在,则选择已有患者;如此患者不存在则创建新患者) |
| record | object | 是 | 病历信息 |
机构信息:
| 字段名 | 类型 | 说明 | 是否必填 |
|---|---|---|---|
| outer_institution_code | string | HIS机构编码 | 是 |
| outer_institution_name | string | HIS机构名称(50字限制) | 否 |
科室信息:
| 字段名 | 类型 | 说明 | 是否必填 |
|---|---|---|---|
| outer_department_code | string | HIS科室编码 | 否 |
| outer_department_name | string | HIS科室名称(20字限制) | 否 |
医生信息:
| 字段名 | 类型 | 说明 | 是否必填 |
|---|---|---|---|
| outer_doctor_code | string | HIS医生编码(HIS系统里医生的工号) | 是 |
| outer_doctor_name | string | 医生姓名(20字限制) | 否 |
患者信息:
| 字段名 | 类型 | 说明 | 是否必填 |
|---|---|---|---|
| his_patient_id | string(64) | HIS患者编码 | 是 |
| name | string(64) | 患者姓名(20字限制) | 是 |
| gender | string | 患者性别(男,女) | 是 |
| age | int | 患者年龄(数值范围:0~120包含边界) | 是 |
| mobile | string | 患者手机号(限制11位以内数字) | 是 |
| idcard | string(64) | 患者身份证号 (如填写,限制15位或18位的数字或X) | 否 |
| sscid | string(64) | 患者医保卡号(50字限制) | 否 |
| province | string | 患者省份(20字限制) | 否 |
| city | string | 患者城市(20字限制) | 否 |
| area | string | 患者所在区(20字限制) | 否 |
| family_address | string | 患者详细地址 (50字限制) | 否 |
| contacts_name | string(64) | 患者联系人(20字限制) | 否 |
| contacts_mobile | string(16) | 患者联系人手机(如填写,限制11位以内数字) | 否 |
病历信息:
| 字段名 | 类型 | 说明 | 是否必填 |
|---|---|---|---|
| appointment_date | datetime | 就诊时间 (示例:2022-08-22) | 是 |
| his_appointment_no | string(128) | 就诊卡号 (50字限制) | 否 |
| his_register_no | string(128) | HIS挂号单号 (50字限制) | 否 |
| patient_basic | object | 病情信息 | 否 |
| diagnose | object | 诊断信息 | 否 |
病情信息:
| 字段名 | 类型 | 说明 | 是否必填 |
|---|---|---|---|
| height | int | 身高(单位cm,数值范围:0~1000cm) | 否 |
| weight | float | 体重(数值范围:0~1000kg) | 否 |
| temperature | float | 体温(数值范围:0~1000℃) | 否 |
| heart_rate | int | 心率(数值范围:0~1000) | 否 |
| systolic_blood_pressure | int | 收缩压(数值范围:0~1000) | 否 |
| diastolic_blood_pressure | int | 舒张压(数值范围:0~1000) | 否 |
| main_remark | string | 主诉(1000字限制) | 是 |
| input_remark | string | 现病史(1000字限制) | 是 |
| objective_remark | string | 体格检查(1000字限制) | 是 |
| assist_check | string | 辅助检查(1000字限制) | 是 |
| disease_history | string | 既往史(1000字限制) | 否 |
诊断信息:
| 字段名 | 类型 | 说明 | 是否必填 |
|---|---|---|---|
| gbs | array | 中医诊断(只取3个) | 否 |
| syndrome | object | 证型 | 否 |
| therapy | object | 治法 | 否 |
| icd10s | array | 西医诊断 | 否 |
中医诊断:
| 字段名 | 类型 | 说明 | 是否必填 |
|---|---|---|---|
| code | string | 中医诊断编码(如果需要,需提前提供映射信息) | 否 |
| name | string | 中医诊断名称 | 否 |
证型:
| 字段名 | 类型 | 说明 | 是否必填 |
|---|---|---|---|
| code | string | 证型编码 (如果需要,需提前提供映射信息) | 否 |
| name | string | 证型名称 | 否 |
治法:
| 字段名 | 类型 | 说明 | 是否必填 |
|---|---|---|---|
| code | string | 治法编码(如果需要,需提前提供映射信息) | 否 |
| name | string | 治法名称 | 否 |
西医诊断:
| 字段名 | 类型 | 说明 | 是否必填 |
|---|---|---|---|
| code | string | 西医诊断编码 (如果需要,需提前提供映射信息) | 否 |
| name | string | 西医诊断名称 | 否 |
请求参数示例:
{
"app_id": "1701765999",
"app_secret": "1e3b8d456d4914feaf366b7add326a1b",
"previous_his_record_id": "",
"his_record_id": 130,
"institution": {
"outer_institution_code": "njctzy",
"outer_institution_name": ""
},
"department": {
"out_department_code": "",
"out_department_name": ""
},
"doctor": {
"outer_doctor_code": "D0001",
"outer_doctor_name": ""
},
"patient": {
"his_patient_id": "133",
"name": "wangzheng212",
"gender": "女性",
"age": 27,
"mobile": "",
"idcard": "",
"sscid": "",
"province": "上海",
"city": "上海",
"area": "静安",
"family_address": "",
"contacts_name": "",
"contacts_mobile": ""
},
"record": {
"appointment_date": "2022-07-03",
"his_appointment_no": "wang",
"his_register_no": "zheng",
"patient_basic": {
"height": "170",
"weight": "60",
"temperature": "36.5",
"heart_rate": "",
"systolic_blood_pressure": "120",
"diastolic_blood_pressure": "180",
"main_remark": "感冒",
"input_remark": "易感冒",
"objective_remark": "易感冒",
"assist_check": "辅助检查",
"disease_history": "zzz"
},
"diagnose": {
"gbs": [
{
"code": "A04.04.01.02",
"name": ""
},
{
"code": "",
"name": "肺衰病"
}
],
"icd10s": [
{
"code": "A04.04.01.02",
"name": ""
}
],
"syndrome": {
"code": "B01.07.",
"name": ""
},
"therapy": {
"code": "B01.07.",
"name": ""
}
}
}
}
返回结果成功示例:
{
"code": 20000,
"success": true,
"msg": "成功",
"data": {
"code": "342b664e-f36b-42d3-8dbf-12c9f25665b0"
},
"reason": null
}
说明: 返回结果中code即是这次发起门诊的唯一识别code;继续通过此code访问脉景地址(通过重定向即可),即可实现免密登录并自动进入门诊;
注意: 调试的时候下面地址中的code需要替换成接口拿到的最新的code才能正常访问
测试环境访问脉景地址:
https://qapcwebtest.macrocura.com/emr/index.html?code=342b664e-f36b-42d3-8dbf-12c9f25665b0
预生产环境访问脉景地址:
https://preppcwebtest.macrocura.com/emr/index.html?code=342b664e-f36b-42d3-8dbf-12c9f25665b0
正式环境访问脉景地址:
https://pcwebnew.macrocura.com/emr/?code=342b664e-f36b-42d3-8dbf-12c9f25665b0
发起门诊页面如下:

输入诊断、症型、开处方后点击完成门诊页面如下:

返回结果失败示例:
{
"code": 50000,
"success": false,
"msg": "字段类型错误:患者性别参数错误",
"data": null,
"reason": null
}
2.脉景web版-HIS-获取病历及处方2.0版
接口描述: HIS调此接口以获取脉景系统的病历及处方信息
测试环境调用地址:
https://qaapi.macrocura.com/interface-transformer/his/common/medical/record/detail/
预生产环境调用地址:
https://prepapi.macrocura.com/interface-transformer/his/common/medical/record/detail/
正式环境调用地址:
https://api.macrocura.com/interface-transformer/his/common/medical/record/detail/
请求方法: Post
请求参数位置: Http Body
请求参数格式: JSON
请求参数详情:
| 字段名 | 类型 | 是否必填 | 说明 |
|---|---|---|---|
| app_id | string | 是 | 应用编码 |
| app_secret | string | 是 | 应用秘钥 |
| outer_institution_code | string | 是 | HIS机构编码 |
| his_record_id | string | 是 | HIS病历编码 |
请求示例:
{
"app_id": "1673432354",
"app_secret": "3aa71e1f97f2598152c6eac5a1815c85",
"outer_institution_code": "123456789",
"his_record_id": "2371383e0064453694563e5ffe207f47"
}
返回参数位置: HTTP Body
返回参数格式: JSON
返回参数详情:
| 字段名 | 类型 | 说明 |
|---|---|---|
| code | number | 返回的HTTP状态码 |
| msg | string | 成功或是已知的失败原因时 |
| data | array | 数据列表 |
数据列表:
| 字段名 | 类型 | 说明 |
|---|---|---|
| his_record_id | string | HIS病历编码 |
| institution | object | 机构信息 |
| department | object | 科室信息 |
| doctor | object | 医生信息 |
| patient | object | 患者信息(如果此患者已存在,则选择已有患者;如此患者不存在则创建新患者) |
| record | object | 病历信息 |
机构信息:
| 字段名 | 类型 | 说明 |
|---|---|---|
| outer_institution_code | string | HIS机构编码(决定医生登录的机构,虚拟机构时可不填) |
| outer_institution_name | string | HIS机构名称(50字限制) |
科室信息:
| 字段名 | 类型 | 说明 |
|---|---|---|
| outer_department_code | string | HIS科室编码 |
| outer_department_name | string | HIS科室名称(20字限制) |
医生信息:
| 字段名 | 类型 | 说明 |
|---|---|---|
| outer_doctor_code | string | HIS医生编码 |
| outer_doctor_name | string | 医生姓名(20字限制) |
患者信息:
| 字段名 | 类型 | 说明 |
|---|---|---|
| his_patient_id | string(64) | HIS患者编码 |
| name | string(64) | 患者姓名(20字限制) |
| gender | string | 患者性别(男,女) |
| age | Int | 患者年龄(数值范围:0~120包含边界) |
| mobile | string | 患者手机号(如填写,限制11位以内数字) |
| idcard | string(64) | 患者身份证号 (如填写,限制15位或18位的数字或X) |
| sscid | string(64) | 患者医保卡号(50字限制) |
| province | string | 患者省份(20字限制) |
| city | string | 患者城市(20字限制) |
| area | string | 患者所在区(20字限制) |
| family_address | string | 患者详细地址 (50字限制) |
| contacts_name | string(64) | 患者联系人(20字限制) |
| contacts_mobile | string(16) | 患者联系人手机(如填写,限制11位以内数字) |
病历信息:
| 字段名 | 类型 | 说明 |
|---|---|---|
| appointment_date | datetime | 就诊时间 (示例:2022-08-22) |
| his_appointment_no | string(128) | 就诊卡号 (50字限制) |
| his_register_no | string(128) | HIS挂号单号 (50字限制) |
| patient_basic | object | 病情信息 |
| diagnose | object | 诊断信息 |
| tcm_prescription | array(object) | 中药处方 |
| cpm_prescription | array(object) | 西中成药处方 |
| treatment | array(object) | 治疗项目处方 |
| note | string | 注意事项 |
| invitation_date | date | 复诊日期 |
病情信息:
| 字段名 | 类型 | 说明 |
|---|---|---|
| height | int | 身高(单位cm,数值范围:0~1000cm) |
| weight | float | 体重(数值范围:0~1000kg) |
| temperature | float | 体温(数值范围:0~1000℃) |
| heart_rate | int | 心率(数值范围:0~1000) |
| systolic_blood_pressure | int | 收缩压(数值范围:0~1000) |
| diastolic_blood_pressure | int | 舒张压(数值范围:0~1000) |
| main_remark | string | 主诉(1000字限制) |
| input_remark | string | 现病史(1000字限制) |
| objective_remark | string | 体格检查(1000字限制) |
| assist_check | string | 辅助检查(1000字限制) |
| disease_history | string | 既往史(1000字限制) |
诊断信息:
| 字段名 | 类型 | 说明 |
|---|---|---|
| gbs | array | 中医诊断(只取3个) |
| syndromes | object | 证型 |
| therapys | object | 治法 |
| icd10s | array | 西医诊断 |
中医诊断:
| 字段名 | 类型 | 说明 |
|---|---|---|
| code | string | 中医诊断编码 |
| name | string | 中医诊断名称 |
证型:
| 字段名 | 类型 | 说明 |
|---|---|---|
| code | string | 证型编码 |
| name | string | 证型名称 |
治法:
| 字段名 | 类型 | 说明 |
|---|---|---|
| code | string | 治法编码 |
| name | string | 治法名称 |
西医诊断:
| 字段名 | 类型 | 说明 |
|---|---|---|
| code | string | 西医诊断编码 |
| name | string | 西医诊断名称 |
中药处方:
| 字段名 | 类型 | 说明 |
|---|---|---|
| id | int | 脉景处方编码 |
| prescription_reference_name | string | 处方参考名称 |
| prescription_amount | int | 处方剂数 |
| prescription_approach | string | 内服外用 |
| taking_method | string | 处方服用方法 |
| use_times | int | 每剂服用次数 |
| processing_method_desc | string | 加工方法 |
| decoction_capacity | string | 代煎容量 |
| tcm | array | 中药 |
| processing_method_code | string | 加工方法编码 |
中药:
| 字段名 | 类型 | 说明 |
|---|---|---|
| sku | string | 脉景药品编码 |
| medicine_code | string | HIS药品编码(即商家药品编码,需要提前提供) |
| pharmacy_short | string | 药品简称 |
| spu_name | string | 药品品名 |
| type | string | 药品剂型,草药、颗粒或超微等 |
| pharmacy_quantity | float | 每剂药品数量, 单位为零售单位 |
| pharmacy_unit | string | 零售单位 |
| grams_of_corresponding_pieces | float | 饮片克数 |
| pharmacy_equivalent | float | 药效当量(每零售单位相当于多少克饮片) |
| take_method_id_desc | string | 煎煮方法 |
| take_method_code | string | 药品煎煮编码 |
西中成药处方:
| 字段名 | 类型 | 说明 |
|---|---|---|
| id | int | 脉景处方编码 |
| cpm | array | 西中成药 |
西中成药:
| 字段名 | 类型 | 说明 |
|---|---|---|
| sku | string | 脉景药品编码 |
| medicine_code | string | HIS药品编码 |
| pharmacy_short | string | 药品名称 |
| specification | string | 药品规格装量 |
| pharmacy_quantity | float | 药品数量 |
| dosage_route_desc | string | 用法 |
| take_dosage | float | 单次剂量 |
| take_unit | float | 剂量单位 |
| medicine_frequency | string | 用药频次 |
| medical_days | float | 用药天数 |
| equivalent | float | 药效当量 |
治疗项目处方:
| 字段名 | 类型 | 说明 |
|---|---|---|
| group_id | string | 治疗项目处方id |
| tame | array | 项目内容 |
项目内容:
| 字段名 | 类型 | 说明 |
|---|---|---|
| uuid | string | 脉景项目编码 |
| his_code | string | HIS项目编码 |
| treat_name | string | 项目名称 (实际使用的项目名称(1级或2级)) |
| treat_count | int | 次数 |
返回参数示例:
{
"code": 201,
"msg": "成功",
"success": true,
"reason": null,
"data": {
"institution": {
"outer_institution_name": "测试项目",
"outer_institution_code": "TS0731201311015"
},
"his_record_id": "789",
"doctor": {
"outer_doctor_code": "kwn",
"outer_doctor_name": ""
},
"department": {
"outer_department_name": null,
"outer_department_code": null
},
"patient": {
"age": 53,
"area": null,
"family_address": null,
"city": null,
"province": null,
"name": "111",
"sscid": null,
"idcard": null,
"his_patient_id": "6908632023120129009",
"gender": "女",
"contacts_name": "",
"mobile": "13785212121",
"contacts_mobile": ""
},
"record": {
"diagnose": {
"therapy": {
"name": "清热解毒",
"code": "57f3c992775f11eb94a298039b0809cc"
},
"icd10s": [
{
"name": "口干",
"code": "R68.200"
}
],
"syndrome": {
"name": "干陷证",
"code": "38a75f96775f11eb94a298039b0809cc"
},
"gbs": [
{
"name": "干疳",
"code": "A10.04.13.04"
}
]
},
"tcm_prescription": [
{
"use_times": 2,
"processing_method_desc": "制大蜜丸",
"tcm": [
{
"type": "草药",
"pharmacy_equivalent": 1.0,
"sku": null,
"take_method_id_desc": "先煎",
"grams_of_corresponding_pieces": 1,
"pharmacy_short": null,
"pharmacy_quantity": 1,
"pharmacy_unit": "g",
"spu_name": "大青盐",
"medicine_code": null,
"take_method_code": null
}
],
"prescription_reference_name": null,
"prescription_amount": 7,
"prescription_approach": "内服",
"decoction_capacity": null,
"id": 1312102,
"taking_method": "温水送服(取适量药品,温水送服)。",
"processing_method_code": null
}],
"invitation_date": null,
"patient_basic": {
"height": null,
"weight": 0.0,
"input_remark": "无",
"disease_history": null,
"objective_remark": "无",
"main_remark": "无",
"assist_check": "无",
"temperature": null,
"diastolic_blood_pressure": null,
"systolic_blood_pressure": null,
"heart_rate": null
},
"cpm_prescription": [
{
"cpm": [
{
"specification": "每袋装10g(含对乙酰氨基酚0.2g)",
"sku": "211507b0-9d57-11ee-bc73-00163e27bd4e",
"medicine_code": null,
"equivalent": null,
"take_dosage": 0.1,
"dosage_route_desc": "冲服",
"medical_days": 1,
"pharmacy_short": "感冒灵颗粒",
"medicine_frequency": "每日两次",
"pharmacy_quantity": 1.0
}
],
"id": 2187358
}
],
"appointment_date": "2023-12-02",
"note": null,
"his_appointment_no": null,
"his_register_no": null,
"treatment": null
}
}
}