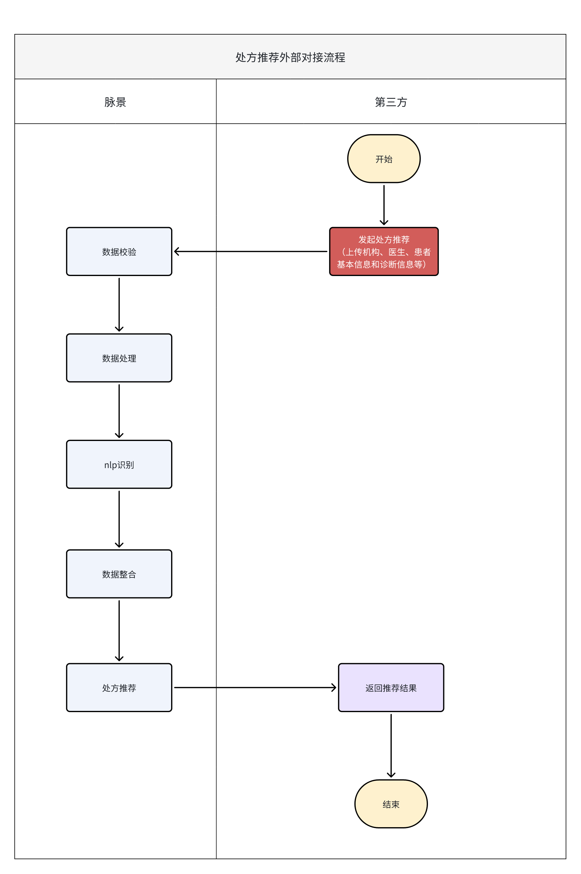
1.处方推荐 - 流程

2.处方推荐-获取处方用药推荐
接口描述: 调用此接口传入患者和病情相关信息,获取处方用药推荐
调用地址: https://api.macrocura.com/open/api/diagnose/prescription/recommend/
请求方法: Post
请求参数格式: json
请求参数详情:
| 字段名 | 类型 | 是否必填 | 详细 |
|---|---|---|---|
| app_id | string | 是 | 应用id,对接外部应用的唯一id号 |
| app_secret | string | 是 | 应用密钥,对接外部应用的秘钥,秘钥和id是一对一的关系 |
| auth_code | string | 是 | 授权码,一个设备使用一个 |
| medical_record_code | string | 是 | 病历编码,为了便于问题排查和追溯,处方推荐的结果需要和业务编码关联,50字限制 |
| hospital | object | 是 | 医院,50字限制 |
| doctor | object | 是 | 医生,50字限制 |
| appointment_date | string | 否 | 就诊时间, 示例: 2023-10-05 |
| scene_code | string | 是 | 引擎场景编码,例如主治方场景code: wxEfRasIOVbjlohq |
| patient | object | 是 | 患者信息 |
| record | object | 是 | 病情信息 |
| diagnose | object | 是 | 诊断信息 |
医院
| 字段名 | 类型 | 详细描述 | 是否必填 |
|---|---|---|---|
| code | string | 医院编码 | 是 |
| name | string | 医院名称 | 否 |
医生
| 字段名 | 类型 | 详细描述 | 是否必填 |
|---|---|---|---|
| code | string | 医生编码 | 是 |
| name | string | 医生名称 | 否 |
患者信息
| 字段名 | 类型 | 详细描述 | 是否必填 |
|---|---|---|---|
| gender | string | 患者性别 ,男、女 | 是 |
| age | int | 患者年龄,0~150 | 是 |
| province | string | 患者省份 | 否 |
| city | string | 患者城市 | 否 |
| height | float | 身高,1~250cm | 否 |
| weight | float | 体重,1~500kg | 否 |
| temperature | float | 体温,1~50℃ | 否 |
| heart_rate | float | 心率,1~300 | 否 |
| systolic_blood_pressure | float | 收缩压 ,1~300 | 否 |
| diastolic_blood_pressure | float | 舒张压,1~300 | 否 |
病情信息
| 字段名 | 类型 | 详细描述 | 是否必填 |
|---|---|---|---|
| main_remark | string | 主诉,500字限制 | 是 |
| disease_remark | string | 现病史,500字限制 | 是 |
| physique_remark | string | 体格检查,500字限制 | 否 |
| assist_check | string | 辅助检查,500字限制 | 否 |
| disease_history | string | 既往史,500字限制 | 否 |
| allergy_history | string | 过敏史,500字限制 | 否 |
| family_history | string | 家族史,500字限制 | 否 |
| menstrual_history | string | 月经史,500字限制,男性不用填写 | 否 |
| pregnancy_history | string | 孕产史,500字限制 ,男性不用填写 | 否 |
诊断信息:
| 字段名 | 类型 | 说明 | 是否必填 |
|---|---|---|---|
| gbs | array(Object) | 中医诊断 | 否 |
| syndromes | Object | 证型 | 否 |
| therapys | Object | 治法 | 否 |
| icd10s | array(Object) | 西医诊断 | 否 |
中医诊断:
| 字段名 | 类型 | 说明 | 是否必填 |
|---|---|---|---|
| code | String | 中医诊断编码 ,50字限制 | 否 |
| name | String | 中医诊断名称 ,50字限制 | 否 |
证型:
| 字段名 | 类型 | 说明 | 是否必填 |
|---|---|---|---|
| code | String | 证型编码 ,50字限制 | 否 |
| name | String | 证型名称 ,50字限制 | 否 |
治法:
| 字段名 | 类型 | 说明 | 是否必填 |
|---|---|---|---|
| code | String | 治法编码 ,50字限制 | 否 |
| name | String | 治法名称 ,50字限制 | 否 |
西医诊断:
| 字段名 | 类型 | 说明 | 是否必填 |
|---|---|---|---|
| code | String | 西医诊断编码,50字限制 | 否 |
| name | String | 西医诊断名称 ,50字限制 | 否 |
请求参数示例:
{
"app_id": "19996cd8f2d94489936be7c90ed688e8",
"app_secret": "a422db65404a495e924c7655bff0b383",
"auth_code": "ca40674a00dc45709a57625bd7b8ca06",
"medical_record_code": "111",
"hospital": {
"code": "1111111111111111111111111",
"name": ""
},
"doctor": {
"code": "111",
"name": ""
},
"appointment_date": "2023-10-09",
"scene_code": "wxEfRasIOVbjlohq",
"patient": {
"gender": "女",
"age": "21",
"height": "",
"weight": "",
"temperature": "",
"heart_rate": "",
"systolic_blood_pressure": "",
"diastolic_blood_pressure": "",
"province": "",
"city": ""
},
"record": {
"main_remark": "今天有点头痛",
"disease_remark": "发烧严重",
"physique_remark": "头很痛,发烧严重,高血压",
"assist_check": "",
"disease_history": "",
"allergy_history": "",
"family_history": "",
"menstrual_history": "",
"pregnancy_history": ""
},
"diagnose": {
"gbs": [
{
"code": "",
"name": "反胃病"
}
],
"syndrome": {
"code": "",
"name": "寒证"
},
"therapy": {
"code": "",
"name": "寒者热之"
},
"icds": [
{
"code": "",
"name": "呕吐"
}
]
}
}
返回参数位置: HTTP Body
返回参数格式: JSON
返回参数详情:
| 字段名 | 类型 | 详细描述 |
|---|---|---|
| code | int | 返回业务状态码 |
| log_id | string | 日志id,便于追溯和排查问题 |
| success | bool | 请求是否成功 |
| msg | string | 失败或者成功信息 |
| data | object | 返回的数据 |
data:
| 字段名 | 类型 | 详细描述 |
|---|---|---|
| scene_code | string | 引擎场景编码 |
| prescriptions | array(object) | 处方信息 |
处方信息:
| 字段名 | 类型 | 说明 |
|---|---|---|
| serial_no | String | 处方序号 |
| syndrome_uuid | String | 症型uuid |
| syndrome_name | String | 症型名称 |
| stars | float | 推荐星级 |
| prescription_type | int | 处方类型,0: 中药处方 1:西药处方 |
| prescription_name | String | 处方名称 |
| prescription_uuid | String | 处方uuid |
| prescription_amount | int | 处方剂数 |
| prescription_use_method | String | 处方用法,如:内服,外用 |
| tcms | array(object) | 中药 |
中药:
| 字段名 | 类型 | 说明 |
|---|---|---|
| tcm_code | int | 脉景药品编码,中药品名编码 |
| tcm_uuid | String | 药品uuid |
| tcm_name | String | 药品名称 |
| tcm_weight | float | 药品用量 ,饮片用量 |
| tcm_use_method | String | 中药用法,如:先煎、后下、包煎、烊化、冲服、另煎 |
返回错误码的含义:
| 错误码 | 错误信息 |
|---|---|
| 10000 | 服务器内部错误,请再次请求 |
| 10001 | 必填字段未填写: *字段 |
| 10002 | 字段类型错误: *字段 |
| 10003 | 字段长度错误: *字段 |
| 10004 | 字段范围错误: *字段 |
| 10005 | 字段枚举错误: *字段 |
| 10006 | 身份证认证不通过 |
| 10600 | nlp进行诊断识别失败 |
| 10706 | 模型推荐处方失败/症状信息较少,请补充更多信息... |
返回参数示例:
{
"code": 20000,
"success": true,
"msg": "成功",
"data": {
"scene_code": "wxEfRasIOVbjlohq",
"prescriptions": [
{
"serial_no": 1,
"syndrome_uuid": "",
"syndrome_name": "",
"stars": 4.5,
"prescription_type": 0,
"prescription_name": "大柴胡汤合葛根汤",
"prescription_uuid": "c7b93fd1-f629-4677-946f-bfb7e8531491+e2a97264-4da9-4d15-afb4-9153d7d0c264",
"prescription_amount": 7,
"prescription_use_method": "内服",
"tcms": [
{
"tcm_code": 12439,
"tcm_uuid": "78b122cf-e2b0-49c0-b08f-e5e8e8c52eb8",
"tcm_name": "柴胡",
"tcm_weight": 20,
"tcm_use_method": ""
},
{
"tcm_code": 12753,
"tcm_uuid": "20085aff-7bd0-4c90-8aed-878723bc3188",
"tcm_name": "黄芩",
"tcm_weight": 10,
"tcm_use_method": ""
},
{
"tcm_code": 12398,
"tcm_uuid": "86e1b8de-324f-437a-b507-9ee99535b2fa",
"tcm_name": "姜半夏",
"tcm_weight": 12,
"tcm_use_method": ""
},
{
"tcm_code": 12365,
"tcm_uuid": "4083ea5c-3aa5-4761-b08b-d09f68ce5933",
"tcm_name": "生白芍",
"tcm_weight": 20,
"tcm_use_method": ""
},
{
"tcm_code": 12499,
"tcm_uuid": "ba7a18c7-1d75-4786-b9d0-8c75b892cea0",
"tcm_name": "熟大黄",
"tcm_weight": 6,
"tcm_use_method": "先煎"
},
{
"tcm_code": 13113,
"tcm_uuid": "ee0f2986-e706-4d6b-9068-29e3730db786",
"tcm_name": "生姜",
"tcm_weight": 9,
"tcm_use_method": ""
},
{
"tcm_code": 12517,
"tcm_uuid": "1aab3563-843c-41dd-b3c8-2606a3da6773",
"tcm_name": "大枣",
"tcm_weight": 20,
"tcm_use_method": ""
},
{
"tcm_code": 13441,
"tcm_uuid": "fe2585f0-ff77-4234-9892-f9da0fb617ec",
"tcm_name": "枳实",
"tcm_weight": 18,
"tcm_use_method": ""
},
{
"tcm_code": 12635,
"tcm_uuid": "81e71853-4c8f-4ddb-be87-ea7b58f3a59b",
"tcm_name": "葛根",
"tcm_weight": 30,
"tcm_use_method": ""
},
{
"tcm_code": 12895,
"tcm_uuid": "9c2c6f6f-a205-4233-8b3c-f41aa38c882d",
"tcm_name": "炙麻黄",
"tcm_weight": 12,
"tcm_use_method": ""
},
{
"tcm_code": 12677,
"tcm_uuid": "2fbc1719-bacd-4510-91c7-6212720f7352",
"tcm_name": "桂枝",
"tcm_weight": 12,
"tcm_use_method": ""
},
{
"tcm_code": 12616,
"tcm_uuid": "5868a8bb-2b6c-4100-8714-31b141a8faaa",
"tcm_name": "生甘草",
"tcm_weight": 9,
"tcm_use_method": ""
}
]
},
{
"serial_no": 2,
"syndrome_uuid": "",
"syndrome_name": "",
"stars": 3.5,
"prescription_type": 0,
"prescription_name": "葛根汤合当归芍药散",
"prescription_uuid": "e2a97264-4da9-4d15-afb4-9153d7d0c264+2b935072-64a3-4b15-a8f7-00bdd4631b6b",
"prescription_amount": 7,
"prescription_use_method": "内服",
"tcms": [
{
"tcm_code": 12635,
"tcm_uuid": "81e71853-4c8f-4ddb-be87-ea7b58f3a59b",
"tcm_name": "葛根",
"tcm_weight": 30,
"tcm_use_method": ""
},
{
"tcm_code": 12895,
"tcm_uuid": "9c2c6f6f-a205-4233-8b3c-f41aa38c882d",
"tcm_name": "炙麻黄",
"tcm_weight": 12,
"tcm_use_method": ""
},
{
"tcm_code": 12677,
"tcm_uuid": "2fbc1719-bacd-4510-91c7-6212720f7352",
"tcm_name": "桂枝",
"tcm_weight": 12,
"tcm_use_method": ""
},
{
"tcm_code": 12365,
"tcm_uuid": "4083ea5c-3aa5-4761-b08b-d09f68ce5933",
"tcm_name": "生白芍",
"tcm_weight": 30,
"tcm_use_method": ""
},
{
"tcm_code": 13113,
"tcm_uuid": "ee0f2986-e706-4d6b-9068-29e3730db786",
"tcm_name": "生姜",
"tcm_weight": 9,
"tcm_use_method": ""
},
{
"tcm_code": 12517,
"tcm_uuid": "1aab3563-843c-41dd-b3c8-2606a3da6773",
"tcm_name": "大枣",
"tcm_weight": 20,
"tcm_use_method": ""
},
{
"tcm_code": 12616,
"tcm_uuid": "5868a8bb-2b6c-4100-8714-31b141a8faaa",
"tcm_name": "生甘草",
"tcm_weight": 9,
"tcm_use_method": ""
},
{
"tcm_code": 12531,
"tcm_uuid": "b10a4173-321f-4522-9a1e-a736017dafd5",
"tcm_name": "当归",
"tcm_weight": 10,
"tcm_use_method": ""
},
{
"tcm_code": 12477,
"tcm_uuid": "3eb75619-dd60-4f30-b39d-42d6487b9ef3",
"tcm_name": "川芎",
"tcm_weight": 12,
"tcm_use_method": ""
},
{
"tcm_code": 12370,
"tcm_uuid": "612561b8-99e8-44d6-aee1-15d7d18ce550",
"tcm_name": "生白术",
"tcm_weight": 15,
"tcm_use_method": ""
},
{
"tcm_code": 12607,
"tcm_uuid": "1b97afdd-db42-4f5b-801e-cbb69efca7c1",
"tcm_name": "茯苓",
"tcm_weight": 15,
"tcm_use_method": ""
},
{
"tcm_code": 13426,
"tcm_uuid": "813507fa-617e-4144-8cf5-ced0abff8da1",
"tcm_name": "泽泻",
"tcm_weight": 20,
"tcm_use_method": ""
}
]
},
{
"serial_no": 3,
"syndrome_uuid": "",
"syndrome_name": "",
"stars": 3.0,
"prescription_type": 0,
"prescription_name": "葛根汤合小柴胡汤",
"prescription_uuid": "e2a97264-4da9-4d15-afb4-9153d7d0c264+d4565f01-8754-4ed8-bb26-192f327382d6",
"prescription_amount": 7,
"prescription_use_method": "内服",
"tcms": [
{
"tcm_code": 12635,
"tcm_uuid": "81e71853-4c8f-4ddb-be87-ea7b58f3a59b",
"tcm_name": "葛根",
"tcm_weight": 30,
"tcm_use_method": ""
},
{
"tcm_code": 12895,
"tcm_uuid": "9c2c6f6f-a205-4233-8b3c-f41aa38c882d",
"tcm_name": "炙麻黄",
"tcm_weight": 12,
"tcm_use_method": ""
},
{
"tcm_code": 12677,
"tcm_uuid": "2fbc1719-bacd-4510-91c7-6212720f7352",
"tcm_name": "桂枝",
"tcm_weight": 12,
"tcm_use_method": ""
},
{
"tcm_code": 12365,
"tcm_uuid": "4083ea5c-3aa5-4761-b08b-d09f68ce5933",
"tcm_name": "生白芍",
"tcm_weight": 10,
"tcm_use_method": ""
},
{
"tcm_code": 13113,
"tcm_uuid": "ee0f2986-e706-4d6b-9068-29e3730db786",
"tcm_name": "生姜",
"tcm_weight": 9,
"tcm_use_method": ""
},
{
"tcm_code": 12517,
"tcm_uuid": "1aab3563-843c-41dd-b3c8-2606a3da6773",
"tcm_name": "大枣",
"tcm_weight": 20,
"tcm_use_method": ""
},
{
"tcm_code": 12616,
"tcm_uuid": "5868a8bb-2b6c-4100-8714-31b141a8faaa",
"tcm_name": "生甘草",
"tcm_weight": 9,
"tcm_use_method": ""
},
{
"tcm_code": 12439,
"tcm_uuid": "78b122cf-e2b0-49c0-b08f-e5e8e8c52eb8",
"tcm_name": "柴胡",
"tcm_weight": 15,
"tcm_use_method": ""
},
{
"tcm_code": 12753,
"tcm_uuid": "20085aff-7bd0-4c90-8aed-878723bc3188",
"tcm_name": "黄芩",
"tcm_weight": 10,
"tcm_use_method": ""
},
{
"tcm_code": 12398,
"tcm_uuid": "86e1b8de-324f-437a-b507-9ee99535b2fa",
"tcm_name": "姜半夏",
"tcm_weight": 12,
"tcm_use_method": ""
},
{
"tcm_code": 12538,
"tcm_uuid": "9d9ac8d8-b76d-45d1-9d5d-312bee022c3f",
"tcm_name": "党参",
"tcm_weight": 10,
"tcm_use_method": ""
}
]
}
]
},
"reason": null,
"log_id": "a7a64fdb3be84a98b0364f9cbf3503c5"
}